登录
注册
退出
送货至:
我的订单
我的积分
我的优惠券
我的收藏
客户服务
商家后台
商家帮助
手机三十而励潜水
扫一扫,下载三十而励潜水客户端
Andiord
iPhone
商品
商品
店铺
搜索
v3-30脚蹼 三角脚蹼 v3脚蹼 自由潜脚蹼
我的购物车
全部商品分类
装备
自由潜水
颈部配重
>
配重带
>
呼吸管
>
面镜
>
脚蹼
>
自由潜水
>
自由潜水
>
颈部配重
配重带
呼吸管
面镜
脚蹼
二手装备
租赁
积分商品
首页
帮助中心
>
购物常见问题
购物常见问题
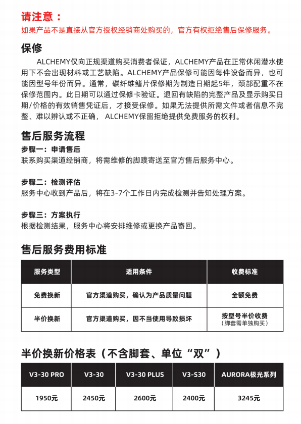
ALCHEMY售后保修/使用手册
支付方式
购物指南
退款/售后
系统分类1
ALCHEMY售后保修/使用手册
你好,请先
登录
!
陈xxxxxxx
点击
退出
!
购物车
0
消息
收藏
足迹
在线咨询
扫一扫下载APP
返回顶部